MK体育|SPORT-MK体育国际|恩波利足球俱乐部赞助
首页
关于我们
MK体育概况
组织机构
专门委员会
新闻公告
MK体育新闻
通知公告
图片新闻
团队队伍
教师名单
博士生导师
硕士生导师
教授
副教授
讲师
博士后
离退休教师
追思录
院友
科学研究
科研动态
研究方向
科研成果
教学研究
人才培养
本科生培养
硕士公司产品
博士公司产品
获校优博名单
人才招聘
校历
合作交流
专家来访
学术会议
实践教学
实验中心概况
实验中心制度
上机指南
引进人才
学术报告
学术报告
当前位置:
首页
学术报告
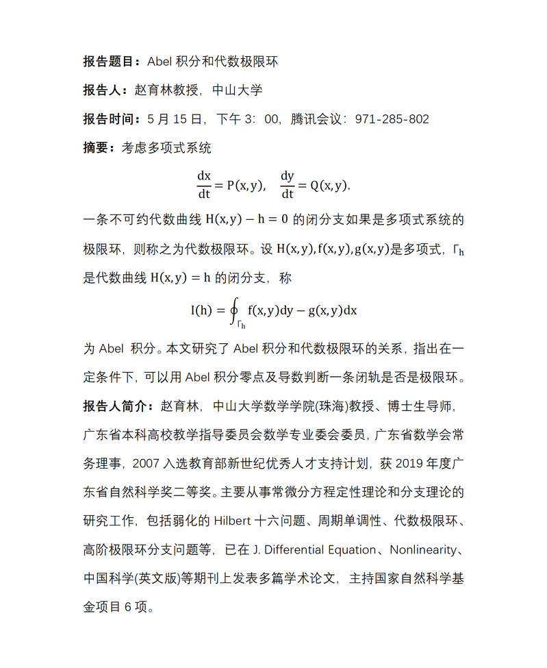
中山大学赵育林教授讲座报告通知
来源:MK体育 发布时间:2025-05-14 浏览次数:
10
Copyright MK体育|SPORT-MK体育国际|恩波利足球俱乐部赞助 版权所有